Brief: Spelly Forest
The largest game project I've worked on! I did nearly everything myself: ideation, prototyping,
engineering, design, and PR. I became much more experienced with Unity, and learned many lessons about
game development in general.
Tools used: Unity, C#, Discord, VS Code, Git/Github, Codecks, Miro, GameTester.gg.
Project Themes:
Iteration
One iteration of Character and Spell design
- I distributed new builds every two-to-four weeks. This tight feedback loop allowed for valuable
experimentation and exploration.
Some core game dynamics have been altered, scrapped, and tweaked so much that they don't resemble
anything like their originals!
- Using a live whiteboarding tool helped me track all these changes and
share sketches of ideas with collaborators.
- A progress log and links to play the WebGL build of the game were updated on the landing page I created for the game.
- All changes were version-controlled using git, allowing me to rollback to any point in the project
history and separate development efforts with feature branches.
- I tried to build everything with refactorability in mind. It is hard to find a good middle ground
between unmaintainable throwaway code and needlessly over-engineering. Finding this balance is something
I'm still getting better at! I've found that the "simplest abstraction possible" approach is helpful.
Prioritization
A screenshot of my Art "deck", with the high priority cards on top
-
From my years in software agencies, I've tried loads of project management tools, but I didn't think any
of them would make sense for a solo project.
- For Spelly Forest, I tried out the fantastic
Codecks - a tool aimed at game dev specifically. Work is organized into "decks" and "hands", and I've
found the prioritizing features to be elegant and easy. Above is a screenshot of my Art "deck", with the
highest priority work on top.
- Most importantly, I try to cut down the scope whenever I can, because I know that human nature is to
expand it until there's no hope of finishing.
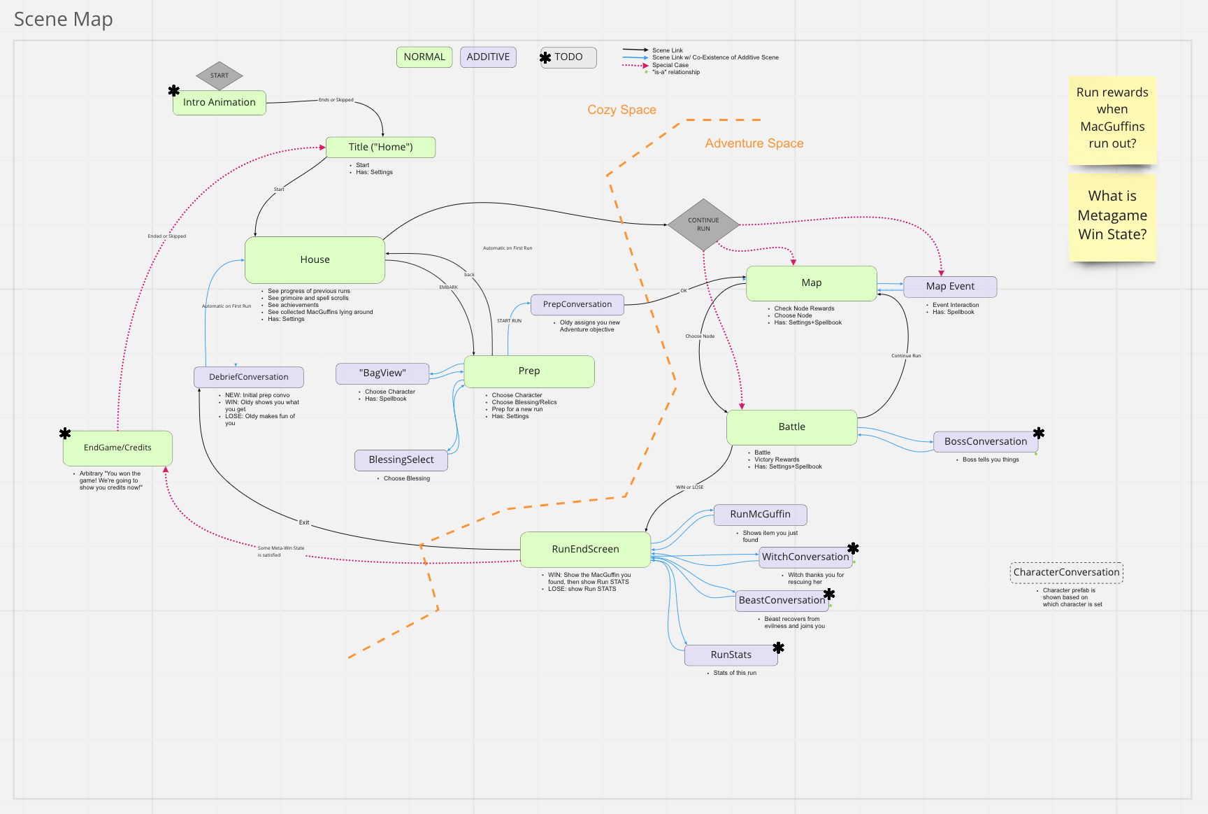
Documentation
A diagram of game scenes and transitions
- Initially all design documentation was in google spreadsheets, but I quickly found that to be
restrictive.
- I moved everything into Miro, where I maintained a detailed living whiteboard document. It included
everything from character
builds to dev details and C# class hierarchies, as well as sketches and plans for future features and
additions.
I treated this document as the source of truth for all things related to game design.
- This was immensely helpful for collaborating, especially remotely. It was easy to leave comments and
sticky notes
for whatever
issue or question came to mind during a conversation.
- I also created an onboarding
document for testers to make it easy for folks to jump in.
Collaboration
A tester giving me a great idea for a GUI feature
- I wanted to try working out in the open as much as possible for this project, so
I set up and maintained a discord server to centralize planning discussions and collect feedback.
It currently has about 30 members, a mix of people I met in gaming and game dev communities, game
testers who joined after testing the game on gametester.gg, and of course family and friends.
- I had a recurring meeting with a close friend who is a C# wizard
by way of software development (and has also done some modding). We often stayed up late working through
architecture issues and improving messy code. Having to verbally explain my code to someone was
incredibly educational and humbling!
- Another friend, who is a more experienced game designer than me, advised frequently on game design
efforts. He was indispensable when it came to seeing the game from the player's perspective, and
helped me solve many problems related to balancing broken dynamics.
- I don't have a strong background in public outreach and marketing, so I valued every pair of eyes on
this project!
For a hobby project, I feel that it was the perfect amount of interaction to keep me
motivated and keep me from working in a vacuum.
Validation
Questionnaire results from a round of game testing on Gametester.gg
- A handful of sessions of supervised user testing were carried out, facilitated by my partner Jasmine. We
had people jump into the game with zero knowledge, and took notes. Afterwards she had them answer
questions identifying pain points and confusion. Usually we recorded the sessions to reference them
later.
- In summer and fall of 2022, I underwent paid testing using Gametester.gg: I integrated
their API to
track simple game
events from the play sessions,
and had about 15 players from around the world test the game each time.
This was more than enough feedback for one person to comb through!
- Both rounds of testing helped greatly in prioritizing and refocusing the direction of the game. I also
got a much better feel for what
a target audience would look like: casual gamers who prefer a cozy and lighthearted experience, and
appreciate strategic elements.
- Here's one of my favorite bits of feedback: "I can't say I fell in love with this game, but I
definitely have a huge
crush! I am a fan of indie games, because I always find something unique in them, how the tell a
story,
how deceivingly simple they seem."